New boat and buyer advice

The Cunliffe example is also misleading as that was a new build, where there is some logic to applying current standards .

.
As I said earlier he did it twice. The first time with a Canadian built boat which he had built to RCD standards (like the boat Fr Hackett tried to buy). but it was not imported and certified until later when he sailed it to the UK. as an aside he also paid VAT on a written down value rather than new cost because of the usage before importing it. The second boat was a Taiwanese built Mason 43 which was indeed very secondhand, but as he explained was undergoing a significant refit in Florida including a new EU compliant engine. He determined that he could make it compliant economically before he bought it. All done in conjunction with a surveyor who agreed the PCA with Trading Standards. He has now sold it presumably with its squeaky clean set of paperwork.

So they are both excellent examples of specific situations, but both very different from the post Brexit issue in respect of the recognition or otherwise of pre 2017 CE marks and pre 1998 exemptions for EEA built boats and those non EEA built boats which were in the EU on the qualifying date in 1997. There is a dearth of reliable information on how the rules are being applied and my speculation is that the cross border trade has stopped for economic reasons and any serious buyers would do their homework, as Fr Hackett did and discover the barriers discussed at length here.
 
Now I see where the confusion has come from ... your link is out of date and contains copy-paste carry-overs from the old RCD rules.


I therefore assume you thought that because your PDF copy of the UK legislation cited EU compliance, you didn't need to re-apply on import to the UK - I can understand that, but they have since fixed it. You now need RCR 2017 compliance and a UKCA mark - which pretty much all CE marked second-hand boats outside the UK currently do not have.
Thank you for doing the homework and clarifying what everybody else knew. I was beginning to lose the will to live.
 
Cunliffe's Mason 44 was not a new build boat.

Ah, I have not read his stuff, his previous North American boat was new.
It was a good time ago and working out a sensible arrangement from a close jurisdiction with parallel standards should not be baffling great minds so.
.

.
 
Last edited:
It was a good time ago and working out a sensible arrangement from a close jurisdiction with parallel standards should not be baffling great minds so.
.

.
For new boats this has already been done - and for post 2017 as the UK and EU standards are the same.

The current problems are nothing to do with the withdrawal Agreement terms nor any other arrangement with the EU but completely in the hands of the UK government to determine whether it wants to impose standards on imported used boats (irrespective of whether private or in trade) and if so what the standard should be. The current rules are that they should meet the 2017 version of the RCD which is the same as the UK RCR required to get a UKCA.
 
Your replies are completely farcical, and I see your removing them from auto quote now so you cant be embarrassed further by having them highlighted as nonsense. Nearly all of it are regs applying to Manufacturers.
None of my links are out of date, I've been quoting from the Act.

The term which is important is
putting into service, which has a definition in the Act which you keep ignoring.
“putting into service” means the first use of a product in the EU market by its end-user and related expressions are to be construed accordingly;

So, if I buy a Benetau Evasion 34 in France second hand and bring it here, that is not the first use of that product in the EU (we aren't in the EU anyway). The Act is out of date, its pre Brexit, but its not been changed and is almost irrelevant, like a lot of pre Brexit stuff.

You have ignored footnote 2 in the Act and Section 9 of the guidance which says none of this applies anyway,

9. Conformity assessment and marking – products placed on the GB market before 11pm 31 December 2024​

If you place an individual fully manufactured product on the EEA or the UK market (either in Northern Ireland or Great Britain) before 11pm 31 December 2024, you do not need to do anything new. These individual goods can continue to circulate on either market until they reach their end user and do not need to comply with the changes that take effect from 11pm 31 December 2024.

So, looks like poor old Tom should be getting a refund from whoever persuaded him to do all that stuff.


The other stuff you were saying abut this applying to cars is more absolute tripe. I can go and buy a car in France tomorrow bring it here and drive it around without any type certification whatsoever. I might have to re register it, deeding on my individual circumstances, but that's it. What would be the difference between my Frech Golf and one from Lookers? Nothing, ridiculous suggestion, same as the boat nonsense.

These Regs are for Importers and Manufacturers, and Private Importer is a term to stop an Importer (not a punter with a second hand boat) trying to sneak round the Regs.
 
Last edited:
Your replies are completely farcical, and I see your removing them from auto quote now so you cant be embarrassed further by having them highlighted as nonsense. Nearly all of it are regs applying to Manufacturers.
None of my links are out of date, I've been quoting from the Act.

The term which is important is
putting into service, which has a definition in the Act which you keep ignoring.
“putting into service” means the first use of a product in the EU market by its end-user and related expressions are to be construed accordingly;

So, if I buy a Benetau Evasion 34 in France second hand and bring it here, that is not the first use of that product in the EU (we aren't in the EU anyway). The Act is out of date, its pre Brexit, but its not been changed and is almost irrelevant, like a lot of pre Brexit stuff.

You have ignored footnote 2 in the Act and Section 9 of the guidance which says none of this applies anyway,

9. Conformity assessment and marking – products placed on the GB market before 11pm 31 December 2024​

If you place an individual fully manufactured product on the EEA or the UK market (either in Northern Ireland or Great Britain) before 11pm 31 December 2024, you do not need to do anything new. These individual goods can continue to circulate on either market until they reach their end user and do not need to comply with the changes that take effect from 11pm 31 December 2024.

So, looks like poor old Tom should be getting a refund from whoever persuaded him to do all that stuff.


The other stuff you were saying abut this applying to cars is more absolute tripe. I can go and buy a car in France tomorrow bring it here and drive it around without any type certification whatsoever. I might have to re register it, deeding on my individual circumstances, but that's it. What would be the difference between my Frech Golf and one from Lookers? Nothing, ridiculous suggestion, same as the boat nonsense.

These Regs are for Importers and Manufacturers, and Private Importer is a term to stop an Importer (not a punter with a second hand boat) trying to sneak round the Regs.
Might I suggest you stop posting this absolute rubbish.

There is absolutely nothing new about the need to have private imports from third countries certified on first entry into the UK whether when it was in the EU or after. The EU rules that determined that were carried over in their entirety into UK law. The only things that changed after Brexit are that the EU/EEA states become third countries the standard to be used since the UK established its own standards.

Your example of the Beneteau is just wrong. It will require certification unless it as an individual boat has been in use in the UK at some time in the past.

You are right. The RCD and RCR do not apply to cars, but that does not mean some types of imported used cars need to meet certain standards before they can be registered and used legally in the UK. Imports of cars are covered by different legislation from boats. The status of cars is covered by what was agreed in the Withdrawal agreement that does allow free movement of cars from a technical point of view, although the rules on re registration remain. See here for government guidance www.gov.uk/importing-vehicles-into-the-uk

I am not sure what your motive is for pursuing this as nobody who knows about the subject believes you and any person capable of reading plain English in the government guidance would be in no doubt about what is required to privately import a boat into the UK.

You are wilfully misreading section 9 of the advice. Goods placed on the market LEGALLY have already been certified. All this is saying is that there is nothing extra to do after the changes on 1/1/2025. It DOES NOT mean that no certification is required.

Everything official that Baggywrinkle has linked to specifically states that private importers are responsible for getting their boat certified. Did you not read that?
 
Your replies are completely farcical, and I see your removing them from auto quote now so you cant be embarrassed further by having them highlighted as nonsense. Nearly all of it are regs applying to Manufacturers.
None of my links are out of date, I've been quoting from the Act.

The term which is important is
putting into service, which has a definition in the Act which you keep ignoring.
“putting into service” means the first use of a product in the EU market by its end-user and related expressions are to be construed accordingly;

So, if I buy a Benetau Evasion 34 in France second hand and bring it here, that is not the first use of that product in the EU (we aren't in the EU anyway). The Act is out of date, its pre Brexit, but its not been changed and is almost irrelevant, like a lot of pre Brexit stuff.

You have ignored footnote 2 in the Act and Section 9 of the guidance which says none of this applies anyway,

9. Conformity assessment and marking – products placed on the GB market before 11pm 31 December 2024​

If you place an individual fully manufactured product on the EEA or the UK market (either in Northern Ireland or Great Britain) before 11pm 31 December 2024, you do not need to do anything new. These individual goods can continue to circulate on either market until they reach their end user and do not need to comply with the changes that take effect from 11pm 31 December 2024.

So, looks like poor old Tom should be getting a refund from whoever persuaded him to do all that stuff.


The other stuff you were saying abut this applying to cars is more absolute tripe. I can go and buy a car in France tomorrow bring it here and drive it around without any type certification whatsoever. I might have to re register it, deeding on my individual circumstances, but that's it. What would be the difference between my Frech Golf and one from Lookers? Nothing, ridiculous suggestion, same as the boat nonsense.

These Regs are for Importers and Manufacturers, and Private Importer is a term to stop an Importer (not a punter with a second hand boat) trying to sneak round the Regs.

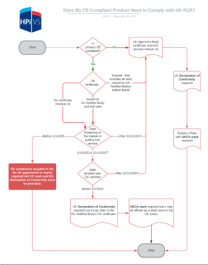
1721128584761.png
 
I think its a bit silly to quote these firms offering a service, do you actually work for one? I suspect you do.

I think firms like HPI jare ust conning people and it might be worth a call to Trading Standards about them.

They and you have completely failed to show from the Act how this applies. A person buying a secondhand boat is not a manufacturer, importer, or private importer, they are a purchaser.
Trading standards are the enforcement authority. I used to work with Trading standards on occasion on counterfeit goods operations, they do not deal with the end user, they deal with Manufacturers and Importers, the clue is in their name TRADING standards. The same applies here, a person buying a boat is not trading. They may sell it later, but that's not the issue.

There have been no prosecutions for this. Is that because there is no offence, other than the one you have dreamed up? Why can you not evidence any prosecutions for persons buying second hand boats, is it because Trading Standards do not deal with them?

Also Acts refer to persons, eg burglary any person who...., there is no such mention in the RCD 2017, the only terms used are Manufacturer or Importer. These definitions do not apply to persons or individuals buying second hand boats anywhere, end of story I'm afraid. You can post as many juvenile pictures as you like, but they're as much from the Act as your juvenile reasoning is.

I suggest you read the Act and post which parts refer to a person instead of a company or body, Private Importer as above, is not one of them.
 
Last edited:
I think it is clear that the present legislation/interpretations are silly and probably would not survive a determined assault in law by someone with a high value classic yacht ( say ) coming to the UK.

However, nobody wants to get involved in a Jarndice vs Jarndice so the low value boats will trickle in and nowt will be done .
It doesn't help that the RYA seem to have abandoned yachting interests.
 
I think its a bit silly to quote these firms offering a service, do you actually work for one? I suspect you do.

I think firms like HPI jare ust conning people and it might be worth a call to Trading Standards about them.

They and you have completely failed to show from the Act how this applies. A person buying a secondhand boat is not a manufacturer, importer, or private importer, they are a purchaser.
Trading standards are the enforcement authority. I used to work with Trading standards on occasion on counterfeit goods operations, they do not deal with the end user, they deal with Manufacturers and Importers, the clue is in their name TRADING standards. The same applies here, a person buying a boat is not trading. They may sell it later, but that's not the issue.

There have been no prosecutions for this. Is that because there is no offence, other than the one you have dreamed up? Why can you not evidence any prosecutions for persons buying second hand boats, is it because Trading Standards do not deal with them?

Also Acts refer to persons, eg burglary any person who...., there is no such mention in the RCD 2017, the only terms used are Manufacturer or Importer. These definitions do not apply to persons or individuals buying second hand boats anywhere, end of story I'm afraid. You can post as many juvenile pictures as you like, but they're as much from the Act as your juvenile reasoning is.

I suggest you read the Act and post which parts refer to a person instead of a company or body, Private Importer as above, is not one of them.
You seem to inhabit a different planet from the rest of us. The guidance from government is crystal clear as is the legislation which has been in place and applied since 1998. Trading Standards apply the law and in this case a private person is defined in the legislation as an importer who is specifically determined as responsible for ensuring his import complies with the standards. all there in the guidance.

I would also suggest that you do not make allegations against companies that are demonstrably untrue.

HPI is the only certifying body in the UK so it is not surprising that it offers advice to potential clients on how they can comply with the law when importing a boat into the UK
 
I think it is clear that the present legislation/interpretations are silly and probably would not survive a determined assault in law by someone with a high value classic yacht ( say ) coming to the UK.

However, nobody wants to get involved in a Jarndice vs Jarndice so the low value boats will trickle in and nowt will be done .
It doesn't help that the RYA seem to have abandoned yachting interests.
This is all really academic as anybody who is thinking of importing a used boat will read the government advice posted earlier and almost certainly decide against it. If they still go ahead they run the risk of their boat being impounded on entry just as some boats were in the early days of the legislation coming in. The chances now are likely to be greater given that it is now a legal requirement to report all entries into the UK.

As for the RYA they did indeed look after members interests when the legislation came in (remember it was EU legislation) to the extent of setting its own certifying body to help members through the process. It was later discontinued because of lack of demand. One could argue that now the government has the power to change the law it is time for campaigning, but the reality is that so few people are likely to want to import boats for economic reasons it is hardly likely to be a priority, nor effective. The concern now is more about whether there is enough activity to support a UK certifying body.
 
I think its a bit silly to quote these firms offering a service, do you actually work for one? I suspect you do ....

No I don't, I work for an automotive manufacturer - and importing foreign cars as an individual for personal use has a different set of requirements which can be obtained from the DVLA. Don't comply and they won't allow you to register the car.

I would like to see you report a government certified conformity assessment body to trading standards, post the response here please. Just to help, here is their entry on the UK Governments web site ;) .... would be interesting to know what you think they are doing wrong?

https://find-a-conformity-assessmen.../0f5fa73e-6a8b-46e3-8b69-f5b7537468d2#details

Do let us know how you get on.

The Law relating to this is online on the government legislation web site - always refer to the web site as it is up to date. A PDF is just a snapshot from a point in time, and as I have already pointed out, your quoted PDF, or "The Act" as you call it differs from the content of the legal instruments found here: The Recreational Craft Regulations 2017 ... you will notice the web site is legislation.co.uk

Out of interest, your PDF is mirrors the version applicable for Northern Ireland, not the rest of the U.K. - so they still refer to EU law, the NI Fudge which avoided the hard border.

A purchaser and an importer are two different things. A purchaser simply buys the boat, doesn't matter where it is - an importer brings it into the country. Importing is not necessarily connected with either a trade, a sale, or an intent to re-sell. Surely you understand that when you bring a boat from another country into the U.K. for the first time as a private individual you have to report your entry, and pay any VAT and Import Duty due? Perhaps look at the government web site that says you have to pay import duty on your private boat if you bring it into the U.K. for the first time.

Sailing a pleasure craft that is arriving in the UK

The guidance is aimed at individuals bringing their own boats into the UK .... and it definitely defines bringing a boat into the UK as importing. "Owners of vessels less than 12 metres long may have to pay Customs Duty when imported from outside the UK."

Declaring a pleasure craft that you’re importing​

Taxes and duties you may need to pay to import a vessel into the UK​

Owners of vessels less than 12 metres long may have to pay Customs Duty when imported from outside the UK. Check what duties you have to pay.

Owners of vessels designed or adapted for recreation or pleasure use may have to pay VAT by completing form C384 (Vessels) and sending the form by email to the Pleasure Craft Unit of Expertise :

Pleasure Craft Unit of Expertise
Email: pleasurecraft.lcsouth@hmrc.gov.uk

You can avoid this if you are a UK non-resident, you can enter the U.K. under Temporary Admission, which avoids VAT, Import Duty and everything else - but you must be resident outside the U.K. - Temporary Admission grants you 18 months of "import relief" so you can sail the boat around the UK for 18 months before you have to leave because at the end of 18 months, if the boat is still there, it is considered to be an import.

Guidance on Sailing a pleasure craft into the UK temporarily for private use under TA can be found here: Sailing a pleasure craft into the UK temporarily for private use

If you are bringing the boat back to the U.K. and are the same owner as when it left, then you can claim Returned Goods Relief - which avoids VAT and Import Duty, and re-certification ... because the boat has "first been put into service" in the U.K. in the past (if you can prove it) where the RCD and the CE mark was valid.

When a returning vessel can claim relief on import duty and import VAT (Returned Goods Relief)​

You may claim returned goods relief on the vessel being reimported into the UK, if the vessel:

  • was in free circulation in the UK when it was exported
  • has undergone no more than running repairs outside the UK and has not been upgraded to increase its value
There is an additional requirement in order to use Returned Goods Relief to relieve import VAT. You will need evidence that the same person who re-imported the vessel had previously exported it.

Exclusions​

If a vessel is exported and sold to a new owner while it is outside the UK, the new owner will be liable for import VAT on the vessel, if it returns to the UK. Other reliefs may be available depending on the reason for the import.

This guidance highlights the main conditions and exclusions for pleasure craft and should be read together with guidance for claiming returned goods relief on Pay less import duty and VAT when re-importing goods to the UK.

The full set of Government Guidance can be found here .... Customs rules for sailing your pleasure craft to, from and within UK waters

Now that it has been established that by sailing your boat in and out of the UK it is considered an import/export procedure by an individual boat owner, we get to Section 8 of the UK guidance on UKCA marking, again official legislative guidance from the government .... Recreational Craft Regulations 2017: Great Britain

8. Obligations of private importers​

A private importer is any natural or legal person (e.g. a company) established in the UK who imports in the course of a non-commercial activity a product from a country outside the UK with the intention of putting it into service for their own use.

The obligations of private importers include:

  • If a private importer imports a product that has not previously been placed on the GB market, where the manufacturer has not carried out the relevant conformity assessment procedure, the private importer will have to carry out a post construction assessment to demonstrate conformity with the Regulations, as set out in Schedule 5.
  • The private importer must ensure before putting recreational craft into service that it has been designed and manufactured in accordance with the essential requirements.
  • The private importer must ensure that the obligations for manufacturer covering technical documentation; declaration of conformity; relevant marking; instructions and safety information; provision of information and cooperation have been met or carried out.
  • Where technical documentation is not available from the manufacturer, the private importer must have this drawn up using the appropriate expertise.
  • The private importer must ensure that the name and postal address of the approved body that carried out the relevant conformity assessment procedure in relation to the product is marked on the craft.

It is pretty obvious that as an individual boat owner you have these obligations when you bring your boat to the U.K. for the first time - it's an import after all.

... and just to add further evidence, here's the Yachting Monthly article on the same subject. Read from "Second hand boat sales between Europe and UK" onwards ...

Second hand boats: CE mark headache for sailors? - Yachting Monthly

Buyers of second hand boats beware​

If you are considering buying a European boat and bringing it to the UK, do it this year or else you will have to pay for a PCA to earn a UKCA mark.

If you are selling a second hand boat from the UK to Europe, use a ABYA-member broker.

If the only route is fresh compliance, the good news is that the technical aspects of the regulations in both the UK and Europe are identical, so there should be no reason for a CE-marked boat to fail to comply.

It is just an additional costly administrative burden – exactly the kind of burden Boris promised we would be free of.

Why would the RYA, Yachting Monthly, and countless other reliable sources be writing about and providing advice on the subject of Post Certification Assessment if it was a non-issue? How come the marine industry hasn't come to the same conclusion as you? Bringing a second hand boat into the U.K. when it has never been there before is an import, simple, and import requires VAT payment, Import Duty, and a Certification Check on its compliance to U.K. RCR rules. .... RCD CE will be accepted until the end of this year though, so get your skates on.
 
Baggywrinkle said, (but disabled the quote feature so he can't be embarrassed by constantly quoting rubbish, but Ive copied the comments here, :)

Why would the RYA, Yachting Monthly, and countless other reliable sources be writing about and providing advice on the subject of Post Certification Assessment if it was a non-issue? How come the marine industry hasn't come to the same conclusion as you? Bringing a second hand boat into the U.K. when it has never been there before is an import, simple, and import requires VAT payment, Import Duty, and a Certification Check on its compliance to U.K. RCR rules. .... RCD CE will be accepted until the end of this year though, so get your skates on.
Good to see you have finally admitted that RCD CE will be accepted until the end of the year, (after I pointed that out)
So, why have these bodies you and various people you have quoted been paying for it already, presumable they are as misguided as you. Why have these firms you highlight been charging people, you say Tom Cunliffe paid for one? Will he get a refund now? LOL

The various bodies you quote and the legislation you quote refers to manufacturers and Importers, but as previously said many times it doesn't affect private individuals because the enforcing authority, Trading Standards, don't deal with private individuals.

Regarding the piece in bold above, Bringing a second hand boat into the U.K. when it has never been there before is an import, where is the exact legislation that states this? Act and section, that doesn't mean posting huge quantities of irrelevant drivel.
If I buy a toy boat in France for my grandson and bring it here, am I toy boat importer? I think not, I simply purchased a boat in France. I haven't suddenly become an importer of toy boats.

I note you can't detail the offence anybody would commit, won't answer any questions posed as to any previous prosecutions, won't answer questions about your abysmal knowledge of the legislation, etc etc. You have tried to make it difficult to answer the numerous errors you make, by disabling the quote button, what was your reason for that?

Which part of the Act refers to private individuals or persons?

I note above that you quote S 8 of the old guidance on Private Importers which was pre Brexit, but guidance is not law, here is what you said, with the relevant direct quotes from the Act

The obligations of private importers include:

  • If a private importer imports a product that has not previously been placed on the GB market, where the manufacturer has not carried out the relevant conformity assessment procedure, the private importer will have to carry out a post construction assessment to demonstrate conformity with the Regulations, as set out in Schedule 5. (So this only refers to boats not previously on the GB market, so that excludes any boat that has been sold before in GB))
  • The private importer must ensure before putting recreational craft into service that it has been designed and manufactured in accordance with the essential requirements. (
    RCD 2017 DEFINITION “private importer” means a person established within the EU who imports in the course of a non-commercial activity a watercraft from a third country into the EU with the intention of putting it into service for that person’s own use;
    “putting into service” means the first use of a product in the EU market by its end-user and related expressions are to be construed accordingly;

    Last time I looked we were not in the EU so the term private importer doesn't apply any more, nor does putting into service.
  • The private importer must ensure that the obligations for manufacturer covering technical documentation; declaration of conformity; relevant marking; instructions and safety information; provision of information and cooperation have been met or carried out.
  • Where technical documentation is not available from the manufacturer, the private importer must have this drawn up using the appropriate expertise. Any boat on sale here had manufacturers docs or wouldn't be allowed to be sold here.
  • The private importer must ensure that the name and postal address of the approved body that carried out the relevant conformity assessment procedure in relation to the product is marked on the craft.
So, to conclude can you tell the audience if any private individual has ever been prosecuted by Trading standards for purchasing a second hand European boat, bringing it here and using it for his own purposes?

Is Tom Cunliffe going to get a refund for his unnecessary accreditation procedures the poor chap carried out, now you have told us it doesn't start until Dec 2024?
 
Last edited:
Baggywrinkle said, (but disabled the quote feature so he can't be embarrassed by constantly quoting rubbish, but Ive copied the comments here, :)

Why would the RYA, Yachting Monthly, and countless other reliable sources be writing about and providing advice on the subject of Post Certification Assessment if it was a non-issue? How come the marine industry hasn't come to the same conclusion as you? Bringing a second hand boat into the U.K. when it has never been there before is an import, simple, and import requires VAT payment, Import Duty, and a Certification Check on its compliance to U.K. RCR rules. .... RCD CE will be accepted until the end of this year though, so get your skates on.
Good to see you have finally admitted that RCD CE will be accepted until the end of the year, (after I pointed that out)
So, why have these bodies you and various people you have quoted been paying for it already, presumable they are as misguided as you. Why have these firms you highlight been charging people, you say Tom Cunliffe paid for one? Will he get a refund now? LOL

The various bodies you quote and the legislation you quote refers to manufacturers and Importers, but as previously said many times it doesn't affect private individuals because the enforcing authority, Trading Standards, don't deal with private individuals.

Regarding the piece in bold above, Bringing a second hand boat into the U.K. when it has never been there before is an import, where is the exact legislation that states this? Act and section, that doesn't mean posting huge quantities of irrelevant drivel.
If I buy a toy boat in France for my grandson and bring it here, am I toy boat importer? I think not, I simply purchased a boat in France. I haven't suddenly become an importer of toy boats.

I note you can't detail the offence anybody would commit, won't answer any questions posed as to any previous prosecutions, won't answer questions about your abysmal knowledge of the legislation, etc etc. You have tried to make it difficult to answer the numerous errors you make, by disabling the quote button, what was your reason for that?

Which part of the Act refers to private individuals or persons?

I note above that you quote S 8 of the old guidance on Private Importers which was pre Brexit, but guidance is not law, here is what you said, with the relevant direct quotes from the Act

The obligations of private importers include:

  • If a private importer imports a product that has not previously been placed on the GB market, where the manufacturer has not carried out the relevant conformity assessment procedure, the private importer will have to carry out a post construction assessment to demonstrate conformity with the Regulations, as set out in Schedule 5. (So this only refers to boats not previously on the GB market, so that excludes any boat that has been sold before in GB))
  • The private importer must ensure before putting recreational craft into service that it has been designed and manufactured in accordance with the essential requirements. (
    RCD 2017 DEFINITION “private importer” means a person established within the EU who imports in the course of a non-commercial activity a watercraft from a third country into the EU with the intention of putting it into service for that person’s own use;
    “putting into service” means the first use of a product in the EU market by its end-user and related expressions are to be construed accordingly;

    Last time I looked we were not in the EU so the term private importer doesn't apply any more, nor does putting into service.
  • The private importer must ensure that the obligations for manufacturer covering technical documentation; declaration of conformity; relevant marking; instructions and safety information; provision of information and cooperation have been met or carried out.
  • Where technical documentation is not available from the manufacturer, the private importer must have this drawn up using the appropriate expertise. Any boat on sale here had manufacturers docs or wouldn't be allowed to be sold here.
  • The private importer must ensure that the name and postal address of the approved body that carried out the relevant conformity assessment procedure in relation to the product is marked on the craft.
So, to conclude can you tell the audience if any private individual has ever been prosecuted by Trading standards for purchasing a second hand European boat, bringing it here and using it for his own purposes?

Is Tom Cunliffe going to get a refund for his unnecessary accreditation procedures the poor chap carried out, now you have told us it doesn't start until Dec 2024?
You could not be more wrong in what you say. The only CE mark that is currently acceptable is on boats that meet the 2017 RCD. The need to do nothing simply means that conversion to a UKCA piece of paper is not needed. Any earlier boats require a PCA.

I am just astonished you can still write so much rubbish. The law is crystal clear. The penalty for importing a non compliant boat is that Trading Standards have the power to impound it to prevent its use in the UK.

Once again you fail to understand that the 2017 act is only introducing the standard into law. It does not change the requirement of private imports to meet the standard.

It is totally irrelevant that we are not in the EU for the purposes of the law. The law was already on the statute book and was carried over after Brexit without any changes in the rquirements/

Enjoy your toy boats - a good match for your juvenile posturing.
 
Once again you fail to understand that the 2017 act is only introducing the standard into law. It does not change the requirement of private imports to meet the standard.

Enjoy your toy boats - a good match for your juvenile posturing.

I'm beginning to think he's just a troll. It really is quite clear in this extract from the Recreational Craft Regulations.

A private importer is any natural or legal person (e.g. a company) established in the UK who imports in the course of a non-commercial activity a product from a country outside the UK with the intention of putting it into service for their own use.

The obligations of private importers include:

  • If a private importer imports a product that has not previously been placed on the GB market, where the manufacturer has not carried out the relevant conformity assessment procedure, the private importer will have to carry out a post construction assessment to demonstrate conformity with the Regulations, as set out in Schedule 5.
It would appear that at the moment, CE/RCD compliant boats are OK but any boat not CE marked must be inspected before being put into service.
 
I'm beginning to think he's just a troll. It really is quite clear in this extract from the Recreational Craft Regulations.

A private importer is any natural or legal person (e.g. a company) established in the UK who imports in the course of a non-commercial activity a product from a country outside the UK with the intention of putting it into service for their own use.

The obligations of private importers include:


  • If a private importer imports a product that has not previously been placed on the GB market, where the manufacturer has not carried out the relevant conformity assessment procedure, the private importer will have to carry out a post construction assessment to demonstrate conformity with the Regulations, as set out in Schedule 5.
It would appear that at the moment, CE/RCD compliant boats are OK but any boat not CE marked must be inspected before being put into service.
I think the only Trolls are you, Tranona and Baggy. At post 41 Tranona says :-

I don't know why you continue referring to the RCD. That is not legislation, just the standard,

So, at post 41 Tranona doesn't even know the RCD 2017 is an Act. Can any of you be serious?. Continually in other posts you ignore the full definition in the Act of Private Importer. This includes the legally defined phrase in the Act, putting into service, this means (from the Act) the first use of a product in the EU market by its end-user

So, to contravene this it would have to be the first use of the product in the EU market, note the Act doesn't use the word boat or purchase, product is used, hence it's aimed at manufacturers because it is also talking about the EU market.
None of the words apply to Joe public buying a boat.

I see now you concede the point it wouldn't apply to CE marked boats anyway, and also none of this applies until Dec 2024, after I pointed that put to you, so what are you arguing about?
 
Top