Yanmar YSE8 injection timing problem

Jankops76

New Member
Joined
16 Oct 2024
Messages
12
Visit site
Hi.
Hello from Sweden. I am new to boating.
Comfort30, Yanmar YSE8 engine turns but does not start. The fuel system is free of air. The timing of the injection pump is too late (-10 from TD mark) I have removed all the plates that regulate the faster timing, but it did not work. Is there any option to increase the injection time? I have an idea to mill 0.7mm from the base of the pump so that it goes inside the motor. That would be 14 degrees faster…. or a disaster!

I couldn't find a topic on the forum about the problem of injection timing if there is no longer an adjustment plate option.

Rings, valves, and some pump parts may need to be changed. What else?

I really hope for your advice.
Janis :)
 

Attachments

  • Yanmar yse timing.JPG
    Yanmar yse timing.JPG
    1.9 MB · Views: 30
Thanks gordmac.
The previous owner reported that the boat's motor simply did not start this year. Changed some parts for the high pressure pump, but it didn't work.
So I'm trying to figure out which parts need to be changed to restore the correct timing. Maybe it's the plunger that needs to be changed. Maybe it's the one in the motor and the irregular shape of the circle... But you can't buy it new anymore, I haven't found it. The YSE8 engine was discontinued in 1976, the mechanic said.

I just thought, Can a strong steel plate 1mm remain under the plunger and then adjust it with timing plates... ?
Will have to try this over the holidays :)
 
Looks like the issue is with the pump then not the actual engine timing

Problem like you say is that parts are probably impossible to find

I would start by removing and stripping the pump and check that everything is there and in the right place as it sounds like the pump plunger is somehow too short?
 
Are you certain that the timing gears have been correctly remeshed after dismantling?
IIRC, In the UK French Marine of Brightlingsea, Essex, supported these older Yanmars for a considerable time after they were discontinued but I don'tknow the position now.
 
The manual is pretty useless, at least if it gave some idea of length of spring, etc. you would have a chance, I would start with the simple stuff: are all the parts there as looking at the diagram there are only a few parts. Manual doesnt give any info on how the pump drive cam is attached but pure guesswork would be it has a woodruff key so if the previous owner has only touched the pump the issue has to be in there

1729176427778.png1729176698407.png
 
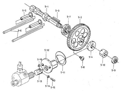
The pump components and all their dimensions are in the YSE Parts Catalogue. I'd start by fully dismantling the pump and checking that all the components are there and are the correct dimensions (there are some differences between YSE8 and 12).

yse1.JPGyse2.JPG
 
The pump components and all their dimensions are in the YSE Parts Catalogue. I'd start by fully dismantling the pump and checking that all the components are there and are the correct dimensions (there are some differences between YSE8 and 12).

View attachment 184353View attachment 184354
Help me understand what the plunger length is in mm ! :(
What are the units of measurement?
5.5/15.5d-47.3l
 
Units are millimeters. d and od are diameter (5.5/15.5d is perhaps because the part is stepped and has 2x diameters) and l = length.
t = thickness.

So the plunger should be 47.3mm long.
 
Last edited:
Units are millimeters. d and od are diameter (5.5/15.5d is perhaps because the part is stepped and has 2x diameters) and l = length.
t = thickness.

So the plunger should be 47.3mm long.
Thanks Steve_N, looks good, I think.
 

Attachments

  • Plunger dimension YSE8-640x480.jpg
    Plunger dimension YSE8-640x480.jpg
    84.8 KB · Views: 12
Sorry but I have to ask a silly question; are you sure that you are turning the engine the correct way? The layshaft/PTO pulley on the front of the engine counter-rotates in relation to the crankshaft i. e. you must turn it anti-clockwise to rotate the crankshaft the correct way. It just seems so unlikely that your pump timing would be exactly 20 degrees out, 10 degrees after TDC rather than 10 degrees before (if I have understood your posts correctly).
 
Sorry but I have to ask a silly question; are you sure that you are turning the engine the correct way? The layshaft/PTO pulley on the front of the engine counter-rotates in relation to the crankshaft i. e. you must turn it anti-clockwise to rotate the crankshaft the correct way. It just seems so unlikely that your pump timing would be exactly 20 degrees out, 10 degrees after TDC rather than 10 degrees before (if I have understood your posts correctly).
All ideas are useful, Thanks Steve_N for the good question :) The hand crank only turned in one direction, counterclockwise.
I also think how it can be that such a large deviation, about -20. If the boat's engine was still working last year...

Something has gone terribly wrong. The engine looks well maintained and everything looks nice from the inside. It's such a simple motor that I want to build it myself. I have bought another motor YSE8 as spare parts:) It looks terrible, but I haven't checked if it works, it is very worn. If I don't get it done by spring, I'll have to buy a rebuilt engine. In Sweden it costs about ~2300€

This part may be worn out. I have attached a photo below.
 

Attachments

  • YSE motor 1-640x480.jpg
    YSE motor 1-640x480.jpg
    75.5 KB · Views: 8
All ideas are useful, Thanks Steve_N for the good question :) The hand crank only turned in one direction, counterclockwise.
I also think how it can be that such a large deviation, about -20. If the boat's engine was still working last year...

Something has gone terribly wrong. The engine looks well maintained and everything looks nice from the inside. It's such a simple motor that I want to build it myself. I have bought another motor YSE8 as spare parts:) It looks terrible, but I haven't checked if it works, it is very worn. If I don't get it done by spring, I'll have to buy a rebuilt engine. In Sweden it costs about ~2300€

This part may be worn out. I have attached a photo below.
Am I daft, which is very possible, or is the pump drive ring, the bit you have arrowed in red, the opposite way around in your original photo to the diagram above?

In your photo it appears to get greater width as it rotates clockwise but in the exploded diagram it appears to get greater width as it rotates anti-clockwise?

If it is then it would completely mess up the timing, as you are seeing

1729197797152.png1729197838341.png
 
This part may be worn out. Looks overheated and bigger than ~0.5mm Possible problem???
But I still have to think about how it can affect the injection time.....
 

Attachments

  • YSE motor 1.jpg
    YSE motor 1.jpg
    42.5 KB · Views: 6
  • YSE8 fuel cam.JPG
    YSE8 fuel cam.JPG
    122.6 KB · Views: 8
  • 20241017_222718110 (Small).jpg
    20241017_222718110 (Small).jpg
    112.1 KB · Views: 4
  • 20241017_222750317 (Small).jpg
    20241017_222750317 (Small).jpg
    106.1 KB · Views: 8
Top